GENESIS PLUS
Jeleznogorsk, Krasnoyarsk, Russian Federation
GENESIS PLUS
Zheleznogorsk, Krasnoyarsk, Russian Federation
GENESIS PLUS
Krasnoyarsk, Russian Federation
GENESIS PLUS
Krasnoyarsk, Russian Federation
GENESIS PLUS
Krasnoyarsk, Russian Federation
UDC 656.073.235
UDC 614.8.084
The article considers the problem of improving the efficiency of emergency response management through the use of unmanned aerial systems for the delivery of specialized containers. The relevance of the work is due to the high proportion of deaths (up to 68 %) associated with delayed assistance for more than 40 minutes. The aim of the study is to formalize and develop algorithms for the physical and information interaction of the system elements: "control center – unmanned aerial vehicle – intelligent emergency container". The object of the research is the management processes of first aid logistics in the emergency zone. The methods of system analysis and functional modeling (IDEF0) are used, which made it possible to present the delivery process as a set of interrelated management procedures. The scientific novelty lies in the development of a formalized model that considers the container not as a passive cargo, but as an active node of the control system capable of relaying data and acting as a navigation beacon. As a result of the study, hierarchical algorithms were developed (decomposition A1-A4) regulating the sequence of actions from the moment a distress signal is received to the confirmation of the delivery of aid. A quantitative assessment of the dependence of flight time on payload mass is carried out and the choice of optimal configuration for various types of emergencies is substantiated. The practical significance of the work lies in the creation of a methodological framework for the integration of robotic means into the control loop of the Unified State System for Emergency Prevention and Response, which will reduce response time by 25-30% and minimize risks for personnel
emergency management, emergency container, unmanned aerial systems, interaction algorithms, functional modeling, IDEF0, first aid logistics, Russian System of Emergency Situations (RSES), UAV payload capacity, energy efficiency
Алгоритмы физического и информационного взаимодействия при использовании аварийных контейнеров первой помощи и жизнеобеспечения при ЧС
Введение
Современные тенденции роста числа и масштабов чрезвычайных ситуаций (далее – ЧС) природного и техногенного характера предъявляют повышенные требования к оперативности и эффективности управления силами и средствами ликвидации их последствий. Критическим фактором, определяющим успех спасательной операции, является время доставки первой помощи пострадавшим. Согласно данным МЧС России, более 68 % погибших при ЧС связаны с запаздыванием помощи свыше 40 минут [1]. Традиционные способы логистики, такие как автомобильный транспорт или пилотируемая авиация, зачастую оказываются неэффективными из-за разрушения инфраструктуры, труднодоступности местности или высокой опасности для спасателей.
Перспективным направлением решения данной проблемы является интеграция беспилотных авиационных систем (далее – БАС) в контур управления аварийно-спасательными и другими неотложными работами (далее – АСДНР). Однако существующие технические решения, представленные на рынке (Zipline, DJI FlyCart 30 и др.), имеют ряд системных недостатков: они ориентированы на гражданские задачи, зависят от импортных комплектующих и, что наиболее важно, не рассматривают транспортируемый контейнер как часть единой информационно-управляющей системы [1]. Контейнер остается пассивным грузом, что создает технологический разрыв между этапами отправки, доставки и подтверждения получения помощи.
Обзор современных научных публикаций [5-7] показывает, что основное внимание уделяется либо навигационным задачам, либо оптимизации маршрутов, в то время как вопросы киберфизической интеграции элемента доставки в общий контур управления ЧС исследованы недостаточно.
Таким образом, возникает научно-техническая задача, заключающаяся в необходимости разработки формализованных алгоритмов физического и информационного взаимодействия всех элементов системы доставки (пункт управления, БАС, контейнер), что позволит обеспечить сквозное управление процессом и повысить его надежность в условиях неопределенности и дефицита времени.
Целью настоящей статьи является формализация и описание алгоритмов функционирования системы доставки аварийных контейнеров первой помощи и жизнеобеспечения с использованием БАС, а также количественная оценка технических ограничений, влияющих на эффективность управления в условиях ЧС.
Материалы и методы
Для достижения поставленной цели использовались материалы научно-технического отчета по первому этапу НИОКТР «Разработка аварийных контейнеров первой помощи и жизнеобеспечения и способов их доставки с применением БАС». Теоретической базой послужили положения системного анализа, теория управления организационными системами, а также нормативно-правовые акты, регламентирующие деятельность РСЧС: Федеральный закон № 68-ФЗ [2], Постановление Правительства РФ № 794 [3] и ГОСТ Р 22.8.01-2021 [4].
Основным методом исследования выбрано функциональное моделирование с использованием нотации IDEF0 (Integrated Definition for Function Modeling). Данный метод позволяет представить исследуемую систему (процесс доставки контейнера) в виде иерархической совокупности взаимосвязанных функций (блоков), на входы и выходы которых воздействуют потоки информации (управление) и ресурсов (механизмы). Это дает возможность наглядно отобразить как физическое перемещение объекта, так и информационные связи, сопровождающие этот процесс на каждом этапе.
Для количественной оценки технических ограничений применялись методы сравнительного анализа и математической статистики при обработке данных о грузоподъемности и времени полета 15 коммерческих и опытных образцов БАС. Расчет энергопотребления бортовой электроники контейнера производился на основе паспортных данных отечественных компонентов (NV08C-CSM, модули NB-Fi, микроконтроллер К1986ВЕ92QI).
Результаты
В ходе исследования была разработана иерархическая функциональная модель процесса доставки аварийного контейнера (Рис.1 и 2). Контекстная диаграмма (А0) представляет собой обобщенное описание цели: доставить контейнер пострадавшему в зоне ЧС. Входами процесса являются сигнал о ЧС (заявка на помощь) и комплект контейнеров на складе. Выходами – доставленный и активированный контейнер, а также подтверждение операции в пункте управления. Управление процессом осуществляется на основе решений руководителя ликвидации ЧС (далее – РЛЧС), нормативных документов и данных разведки. Механизмами выступают оперативный персонал, БАС, средства связи и само оборудование контейнера.

Рис.1. Декомпозиция А0 «Доставить аварийный контейнер»

Рис.2 Действия, необходимые для выполнения декомпозиции А0
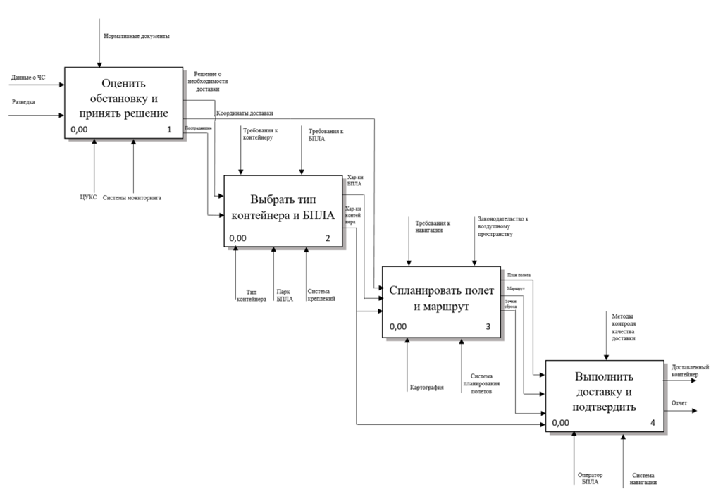
Декомпозиция первого уровня (А1 «Оценить обстановку и принять решение», Рис.3) раскрывает начальный, наиболее ответственный этап. Он включает функции сбора данных с помощью разведывательных БАС, автоматизированного анализа угроз и классификации пострадавших с использованием технологий компьютерного зрения. Результатом этого этапа является сформированное решение о применении конкретного типа контейнера (медицинского, пожарного, гидроконтейнера и т.д.) и назначении приоритетов доставки. Здесь впервые в алгоритм закладывается принцип адресности и приоритетации на основе объективных данных (тяжесть состояния пострадавшего), что реализует функцию «управления» на тактическом уровне.

Рис.3. Декомпозиция первого уровня А1 «Оценить обстановку и принять решение»
На этапе А2 «Выбрать тип контейнера и БАС» происходит сопряжение тактической задачи с техническими возможностями. В зависимости от массы контейнера и удаленности зоны ЧС, система выбирает тип носителя.
Для обеспечения научной обоснованности выбора типа БАС был проведен анализ зависимости времени полета от массы полезной нагрузки. Результаты анализа 13 моделей мультироторных БАС представлены в Табл.1.
Табл.1. Зависимости времени полета от грузоподъемности актуальных БАС
|
№ п/п |
Модель |
Грузоподъёмность |
Время полета/дальность полета |
|
1 |
DJI Matrice 350 RTK (6 винтов) |
до 2,7 кг |
до 27 мин (с полной нагрузкой) |
|
2 |
Freefly Systems Alta 6 |
до 3,5 кг |
до 20 мин (с полной нагрузкой) |
|
3 |
DJI MATRICE 100 |
до 3,6 кг |
до 13-17 мин |
|
4 |
Commander 3 XL Hybrid |
до 4,4 кг |
до 3 часов |
|
5 |
AirTruck (ACSL, Япония) |
до 5,0 кг |
35 мин (с максимальной нагрузкой и 4-мя батареями) |
|
6 |
Wingcopter 198 (с фиксированным крылом и вертикальным взлётом) |
до 5,0 кг |
до 40 мин |
|
7 |
DJI Matrice 600 (6 винтов) |
до 5,5 кг |
до 18 мин |
|
8 |
DJI Matrice 600 Pro |
до 6 кг |
до 16 мин |
|
9 |
DJI S900 Spreading Wings |
до 6,8 кг |
до 18 мин |
|
10 |
Vulcan RAVEN Super Heavy |
до 8 кг |
до 20 мин |
|
11 |
FreeFly Alta 8 |
до 9 кг |
10-12 мин |
|
12 |
Draganfly Commander 3 XL |
до 10 кг |
до 22 мин (при полной загрузке) |
|
13 |
Freefly Alta X (8 винтов) |
до 13,6 кг |
8-12 мин |
|
14 |
DJI FlyCart 30 |
30 кг |
18 мин (режим с двумя батареями) |
Анализ данных показывает устойчивую обратную корреляцию (коэффициент корреляции Пирсона r = -0.92). Аппроксимация зависимости описывается степенной функцией вида (формула):
где, T – время полета (мин),
m – масса полезной нагрузки (кг).
Полученная формула позволяет прогнозировать тактический радиус действия системы при планировании операции. Например, для доставки среднего контейнера (10 кг) расчетное время полета составит ~18 мин, что соответствует дальности 9-12 км при крейсерской скорости 10 м/с.
Для реализации функций активного сетевого узла контейнер оснащается бортовой электроникой. Сравнительный анализ модульной и интегрированной компоновки (Табл.2) показал преимущество последней.
Табл.2. Сравнение массогабаритных показателей бортовой электроники
|
Параметр |
Модульная сборка |
Интегрированная плата |
Эффект |
|
Масса электроники, г |
~37 |
~23 |
Снижение на 38% |
|
Объем, см³ |
144 |
48 |
Снижение в 3 раза |
|
Масса с АКБ 18650, г |
~95 |
~70 |
Снижение на 26% |
Расчет энергопотребления в активном режиме (передача телеметрии раз в 15 минут) и режиме «маяка» (ожидание) показал, что автономность контейнера при использовании литиевого аккумулятора емкостью 3000 мА·ч составляет не менее 120 часов. Это удовлетворяет требованиям к проведению поисково-спасательных работ в течение 5 суток.
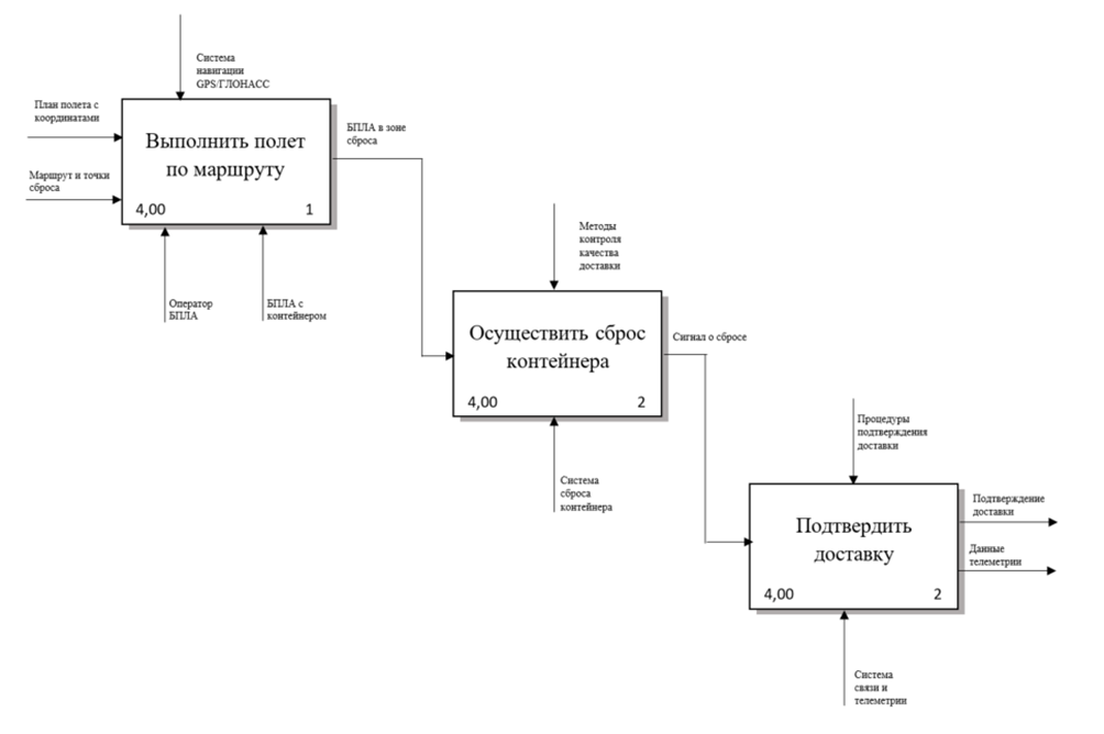
Центральным звеном модели является этап А4 «Выполнить доставку и подтвердить». Декомпозиция этого этапа (Рис.4) иллюстрирует ключевую особенность предложенной концепции – превращение контейнера из пассивного груза в активный сетевой узел.

Рис.4. Декомпозиция третьего уровня А4 «Выполнить доставку и подтвердить»
После сброса или посадки, контейнер автоматически активирует бортовые системы: модули LPWAN (NB-Fi по ГОСТ Р 70036-2022 [8]) для передачи телеметрии на пункт управления, UWB-маяк для высокоточного позиционирования, а также входит в локальную mesh-сеть связи, выступая ретранслятором для других устройств и пострадавших. Факт доставки подтверждается не только визуальным контролем с камеры дрона, но и телеметрическим пакетом от самого контейнера, содержащим его GPS-координаты и показания датчика удара. Алгоритм также предусматривает возможность обратной связи от пострадавшего через ручную активацию SOS-сигнала или подтверждение получения через простой интерфейс (кнопка/QR-код).
Обсуждение
Разработанные алгоритмы отличаются от известных решений (например, системы Zipline [9]) тем, что они не ограничиваются логистической задачей «точка-точка», а встраивают процесс доставки в общий контур управления ликвидацией ЧС. Рассмотрение контейнера как интеллектуального агента, генерирующего управляющую информацию (телеметрию, сигналы бедствия), позволяет замкнуть контур обратной связи. Это дает РЛЧС возможность не просто отправить груз, но и достоверно знать, что он доставлен, не вскрыт несанкционированно, а также использовать доставленные контейнеры для расширения зоны покрытия связью.
Предложенная многоуровневая архитектура иерархии управления (пункт управления – БАС – контейнер) соответствует принципам построения современных распределенных систем и может быть интегрирована в существующую инфраструктуру центров управления в кризисных ситуациях. Алгоритмы учитывают возможные отказы и помехи, предусматривая, например, использование инерциальной навигации (VIO) при пропадании сигнала GNSS [10] или работу LPWAN-канала как основного для передачи телеметрии в условиях отсутствия сотовой связи [1].
Полученные количественные оценки (Табл.1, формула) позволяют перейти от качественных рекомендаций к конкретным тактико-техническим заданиям. Например, при ликвидации последствий наводнения (доставка гидроконтейнеров массой 3-4 кг) целесообразно использовать легкие мультикоптеры с радиусом действия до 10 км. При землетрясениях, где требуется доставка тяжелого спасательного инструмента (массой 20-25 кг), необходимо применение тяжелых платформ, даже с учетом меньшего времени полета, так как приоритетом является возможность доставить груз, а не дальность.
Верификация предложенных моделей проводилась путем их сопоставления с реальными кейсами применения дронов (землетрясение в Турции 2023 г., доставка вакцин, лесные пожары) [1; 11]. Анализ показал, что внедрение формализованных алгоритмов и предварительный количественный расчет могли бы сократить время на принятие решений на 25-30% за счет автоматизации рутинных операций по выбору типа груза и носителя.
Заключение
В результате проведенного исследования разработаны формализованные алгоритмы физического и информационного взаимодействия для системы доставки аварийных контейнеров с применением БАС. Ключевой научный результат заключается в обосновании нового подхода, при котором контейнер рассматривается как активный элемент контура управления, что позволяет перейти от односторонней логистики к двустороннему информационному обмену в системе «спасатель-пострадавший».
Проведенные количественные расчеты позволили:
1. Установить степенную зависимость времени полета от массы груза (формула 1), что может быть использовано для оперативного планирования.
2. Доказать преимущество интегрированной компоновки электроники контейнера, обеспечивающей снижение массы на 26% и объема в 3 раза.
3. Обосновать выбор типа БАС в зависимости от сценария ЧС на основе рассчитанных тактико-технических характеристик.
Практическая значимость работы состоит в создании методологической базы для проектирования интегрированных роботизированных комплексов МЧС России. Предложенные алгоритмы могут быть использованы при разработке технического задания на опытно-конструкторские работы по созданию отечественных аварийных контейнеров [12, 13], а также при модернизации программного обеспечения пунктов управления для поддержки принятия решений. Дальнейшие исследования должны быть направлены на натурные испытания предложенных алгоритмов и оценку их эффективности в условиях, приближенных к реальным [14, 15].
Благодарности
Исследование выполнено при финансовой поддержке Красноярского фонда науки (грант №20250429-09227) и индустриального партнёра ООО «КЛЕВЕР».
1. Scientific and technical report "Development of methods and scenarios for the use of emergency first aid and life support containers in hard-to-reach areas during emergencies" (1st stage of R&D). Krasnoyarsk: Genesis Plus LLC, 2026. 169 p. (In Russ.)
2. On the protection of the population and territories from natural and man-made emergencies: Federal Law of 21.12.1994 No. 68-FZ (as amended on 30.11.2024). (In Russ.)
3. On the unified state system for the prevention and response to emergencies: Decree of the Government of the Russian Federation of 30.12.2003 No. 794 (as amended on 17.09.2024). (In Russ.)
4. GOST R 22.8.01-2021. Safety in emergencies. Emergency response. General requirements. Moscow: Russian Institute of Standardization, 2021. 12 p. (In Russ.)
5. Viktorovich S. E. et al. Review of unmanned aerial cargo delivery systems. Siberian Aerospace Journal. 2025. Vol. 26, No. 2. pp. 264-290. (In Russ.) DOI: https://doi.org/10.31772/2712-8970-2025-26-2-264-290; EDN: https://elibrary.ru/ZRCXIP
6. Vasilievich P. L., Andreevich G. S., Igorevich P. V. On the possibilities and significance of unmanned aerial vehicles for the pre-hospital stage of medical care. Journal of Emergency Medical Care. 2024. Vol. 13, No. 3. pp. 501-513. (In Russ.) DOI: https://doi.org/10.23934/2223-9022-2024-13-3-501-513; EDN: https://elibrary.ru/FHOJQU
7. Jeong H. young. HYBRID DELIVERY SYSTEM: DELIVERY SCHEDULE OPTIMIZATION AND COMPARATIVE ANALYSIS: thesis. Purdue University Graduate School, 2022.
8. GOST R 70036-2022. Information technology. Internet of Things. NB-Fi wireless data transmission protocol. Moscow: Russian Institute of Standardization, 2022. 28 p. (In Russ.)
9. Zipline Drone Delivery & Logistics [Electronic resource]. URL: https://www.zipline.com/ (accessed: 15.03.2026).
10. A Review Of Visual Inertial Odometry For Object Tracking And Measurement [Electronic resource]. URL: https://www.academia.edu/128666140/A_Review_Of_Visual_Inertial_Odometry_For_Object_Tracking_And_Measurement (accessed: 07.01.2026).
11. Daily E. Turkey deployed combat drones over the earthquake zone [Electronic resource]. (In Russ.) URL: https://dzen.ru/a/Y-sia3lPW2PpIFRh (accessed: 07.01.2026).
12. Efimov A. R. et al. Adapter and system for arrangement and delivery of cargo by unmanned aerial vehicles: pat. RU2739508C1 USA. 2020.
13. Sizikov S. N. et al. Thermal container for delivery of biological samples by small-sized unmanned aerial vehicles: pat. RU204795U1 USA. 2021. (In Russ.)
14. Seidakhmetov A., Valilai O. F. Drone based delivery system: Restrictions and limitations. Proceedings of the Hamburg International Conference of Logistics (HICL). Berlin: epubli GmbH, 2022. pp. 351-373.
15. Horelik N. E. et al. Spatiotemporal analysis for emergency response: pat. US20220014895A1 USA. 2022..



